Research News
-
Professor Kuang Ming's team has made new progress in the field of precise prevention and treatment of HCC recurrence
Recently, Professor Kuang Ming's team, from the Center of Hepato-Pancreato-Biliary Surgery of The First Affiliated Hospital at Sun Yat-sen University (FAH-SYSU), has made new progress in the field of precise prevention and treatment of hepatocellular carcinoma (HCC) recurrence. Their related outcomes have been published in Cancer Immunology Research, an important journal of the American Associa...
June 28, 2022
-
The team of Prof. Mingtao Li found the mechanism of CREB inactivation in the nigral dopaminergic neurons of patients with Parkinson's disease
Parkinson's disease (PD) is the second most common neurodegenerative disease in the world, with more than 5 million patients in China. The cardinal symptoms of PD are motor dysfunctions, including resting tremor, bradykinesia, and rigidity, which are attributed to the progressive loss of dopaminergic neurons in the substantia nigra.
June 18, 2022
-
Professor Mingtao Li's team publishes latest research in eLife
Lineage reprograming of resident astrocyte into functional neuron holds great promise and is a currently hotspot for neurological disease therapy.
June 18, 2022
-
An artificial intelligence system to predict the incidence and progression of glaucoma developed by Professor Xiulan Zhang’s team in Zhongshan Ophthalmic Center
On June 1, 2022, an original article was published online by Prof. Xiulan Zhang’s team in Journal of Clinical Investigation (JCI, IF=19.3) on predicting the incidence and progression of glaucoma based on color fundus photos using artificial intelligence (AI). This is the 11th publication focusing on glaucoma AI after a series of works published in NPJ Digital Medicine,Ophthalmology, and Medica...
June 11, 2022
-
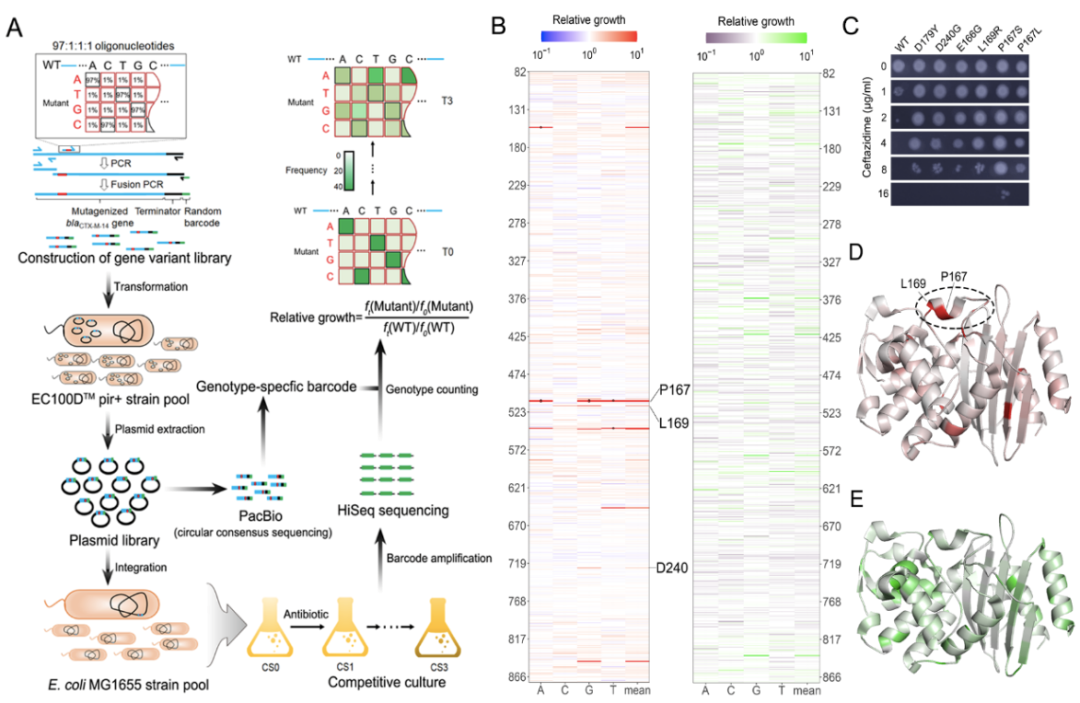
Important progress in antibiotic resistance evolution by the team of Prof. Xiaoshu Chen, Jian-Rong Yang, and Guo-bao Tian
Antibiotics were one of the most important discoveries in the history of medicine during the 20th century. Antibiotic resistance, however, has become a major concern worldwide due to antibiotic abuse or misuse. As a genetic phenomenon, antibiotic resistance occurs when bacteria evolve in response to selective pressures imposed by antibiotics.
June 1, 2022



