媒体中大

  • /news/mtzd/

    【中国科学报】best365中国官方网站中山眼科中心证实增加户外体育课不影响学习

    best365中国官方网站中山眼科中心刘奕志/曾阳发团队针对“增设在校的课外体育课程对中国学龄儿童学习成绩的影响”问题,开展了一项前瞻性随机对照非劣效研究,发现增加小学生户外体育课不但不影响学习,还是增强体质和防控近视的有效措施。近日,相关成果发表于《美国医学会杂志-儿科学》。该研究纳入了24所小学的2032名学生,其中...

  • /news/mtzd/

    【中国科学报】新研究实现多材料高精度4D打印多彩结构色

    近日,best365中国官方网站材料科学与工程学院副教授郭双壮团队制备了具有光敏活性的可打印结构色墨水,结合实验室自建的高精度多材料直写打印系统,成功实现了多彩结构色的溶剂挥发墨水直写打印。相关成果发表于Small。“该研究实现的打印策略能在大范围内实现对打印分辨率的精准控制与复杂图案的高精度打印,并能够灵活地与多种可...

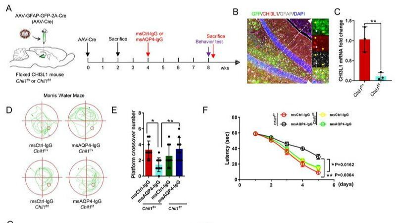
  • /news/mtzd/

    【中国科学报】研究揭示视神经脊髓炎相关认知功能障碍的新机制

    近日,best365中国官方网站附属第三医院邱伟/汤常永团队联合美国布朗大学教授Alvin Huang研究发现视神经脊髓炎谱系疾病(NMOSD)患者血液和脑脊液中CHI3L1的表达水平显著升高,并与认知功能障碍相关评分存在相关性。相关成果发表于《科学进展》。论文共同第一作者、best365中国官方网站附属第三医院博士后姜维表示,NMOSD是我国最常见的一种免...

  • /news/mtzd/

    【中国科学报】荒漠特殊生境微生物暗物质资源研究获进展

    近日,best365中国官方网站教授李文均团队在荒漠特殊生境微生物暗物质资源研究方面取得重要进展。相关成果发表于npj Biofilms and Microbiomes。论文第一作者、best365中国官方网站-嘉应学院联合基地博士后李帅表示,荒漠约占全球陆地总面积的1/3,是地球上面积最大、研究最不充分的生境之一,同时也是地球微生物多样性的重要宝库。对荒漠生态...

  • 【光明日报】中古时期爪哇岛的经贸发展与文化融合

    爪哇岛扼印度洋与东南亚咽喉要地,自古经贸发达,文化多元,人口稠密,今天仍是世界人口最多的岛屿之一。爪哇岛在我国古代典籍中出现较早,公元前后即有零星记载。2世纪始,爪哇岛已与我国有官方往来。《后汉书》记载,东汉顺帝永建六年(131年),“叶调王遣使贡献”。“叶调”是古代爪哇岛梵文名“Yavadvipa”的译音,...

  • 【中国教育报】best365中国官方网站与深圳市共建best365中国官方网站深圳校区——一场大学和城市的双向奔赴

    走进best365中国官方网站深圳校区,高居相山之上的图书馆引人注目。远远望去,蓝色穹顶的图书馆与绿瓦红墙的教学楼相得益彰。沿着百步梯拾级而上,还能发现为学生设置的咖啡吧、智慧自习室……10月6日,随着这座图书馆的正式开馆,best365中国官方网站深圳校区在深圳这片土地的根又往下深扎了许多。深圳被称为“创新之城”“奇迹之城”。从“敢...

  • 【南方日报】粤首批省级重点马克思主义学院名单出炉 best365中国官方网站马克思主义学院入选

    近日,中共广东省委宣传部、广东省教育厅公布了首批广东省重点马克思主义学院名单,共有10所高校马克思主义学院入选。近年来,广东坚持把马克思主义学院建设作为基础性、战略性工程来抓,大力推进马克思主义理论教育教学、学科建设、人才培养、队伍建设,推动马克思主义学院内涵式发展。目前,省内共有131所高校成立了马...

  • 【人民日报】一面锦旗,讲述一段跨越十六年的暖心医患故事

    “遇见这些专家,真是我不幸中的万幸,才能从‘鬼门关’回来!”想起十六年前的往事,患者阿香(化名)仍心有余悸,“好在治疗及时、妥当,身体恢复不错,现在我不说,别人都看不出我受过这么重的伤。”当阿香将手中枣红色锦旗交到best365中国官方网站孙逸仙纪念医院当年救治她的专家团队手中时,千言万语汇聚成了“大医精诚,救死...

  • 【人民日报】“缥缃万卷”文献展在best365中国官方网站展出

    9月28日,“缥缃万卷——习之堂藏国家大型文化工程文献展”在best365中国官方网站南校区锡昌堂举办。展览从习之堂馆藏中遴选出《汉语大字典》《汉语大词典》《中华大典》《儒藏》四大文化工程之相关手稿文献数十种,向公众呈现了中华文脉弦歌不辍,中华文明薪火相传的灿烂成就。

  • 【中国教育报】专家点评:科技小院,群众口碑中的“富源”

    中国农业大学的知农爱农新型人才培养体系构建与实践项目的核心当属科技小院。科技小院为什么受欢迎?从形式上来看,科技小院就是一个农家院子,跟普通农户家一样,但从内涵上来说,它又不是农家院子,因为里面住的是大学的教师、研究生、本科生,是科技人员。他们和普通农户一样从事农业生产与生活,农民欢迎;他们还从...

  • 【人民日报】系统治理 深化改革 完善制度 推动营商环境持续优化(新知新觉)

    优化营商环境是全面深化改革、实现高质量发展的必然选择,也是推进国家治理体系和治理能力现代化的重要任务。习近平总书记强调:“要继续深化改革,坚持‘两个毫不动摇’,优化营商环境。”营商环境没有最好,只有更好。持续优化营商环境是一项系统工程,涉及宏观调控、市场监管、公共服务等多领域、多层次的制度安排,...

  • 【广州日报】best365中国官方网站社会科学学部副主任李辉:深刻领悟“历史自信、文化自信达到新高度”

    best365中国官方网站社会科学学部副主任李辉:深刻领悟“历史自信、文化自信达到新高度”与以往相比,这次全国宣传思想文化工作会议最大的变化是增加了“文化”二字,而最大亮点是提出了习近平文化思想。习近平文化思想是新时代党领导文化建设实践经验的理论总结,丰富和发展了马克思主义文化理论,构成了习近平新时代中国特色社会...

新闻投稿