中大新闻网讯(通讯员胡友金、唐艳丽)视网膜神经发育和再生的分子机制复杂,涉及DNA变异、表观遗传修饰、RNA转录和剪接等,多组学整合分析被认为是揭示神经干细胞谱系分化和再生分子机制的有效手段。由于神经发育和再生过程中多个神经谱系交错在一起,如何准确地分辨不同谱系并系统描绘其多维分子特征的动态变化,是精准解析其分子机制的关键所在。近年来,单细胞多组学测序技术的发展,为分析神经元发育和再生复杂分子机制提供了有力方法。然而,RNA可变剪接作为调控基因功能的重要环节,尚缺乏有效的单细胞多组学关联分析方法。
2024年9月13日,best365中国官方网站中山眼科中心胡友金教授团队在Nature Communications杂志在线发表了题为“Simultaneous profiling of RNA isoforms and chromatin accessibility of single cells of human retinal organoids”的研究论文,报道了一种名为scRICA-seq (single-cell RNA isoform and chromatin accessibility sequencing) 的单细胞多组学测序方法,该技术能够同时检测单细胞水平染色质可及性、RNA表达,以及 isoform全长结构,实现了单个细胞水平的表观遗传学、转录与RNA剪接的整合分析,为揭示视网膜神经元发育和再生的新机制提供技术支撑。
胡友金团队长期专注于单细胞测序技术的创新开发。早在2020年,该团队已在《Nature Communications》上发表scRCAT-seq技术,用于RNA isoform的检测。此次,团队进一步改进原有方法,发展了scRCAT-seq2全长转录组测序技术,并结合10x Genomics的Chromium Next GEM Single Cell Multiome ATAC + Gene Expression平台,实现了染色质可及性与RNA isoform同时检测的多组学方法。其中,scRCAT-seq2的核心技术是通过单分子成环技术处理cDNA,并将覆盖TSS,TES和exon的测序序列进行同一标签标记,并组装构建全长cDNA序列。(图1)

图1:scRICA-seq和scRCAT-seq2的示意图
研究者将scRCAT-seq2在低通量与高通量条件下与多种三代测序技术(如SCAN-seq2、scISOr-seq、HIT-scISO-seq等)进行对比分析,结果显示scRCAT-seq2在成本效益和检测灵敏度方面均具有显著优势。(图2)

图2:scRCAT-seq2与其他方法比较分析图
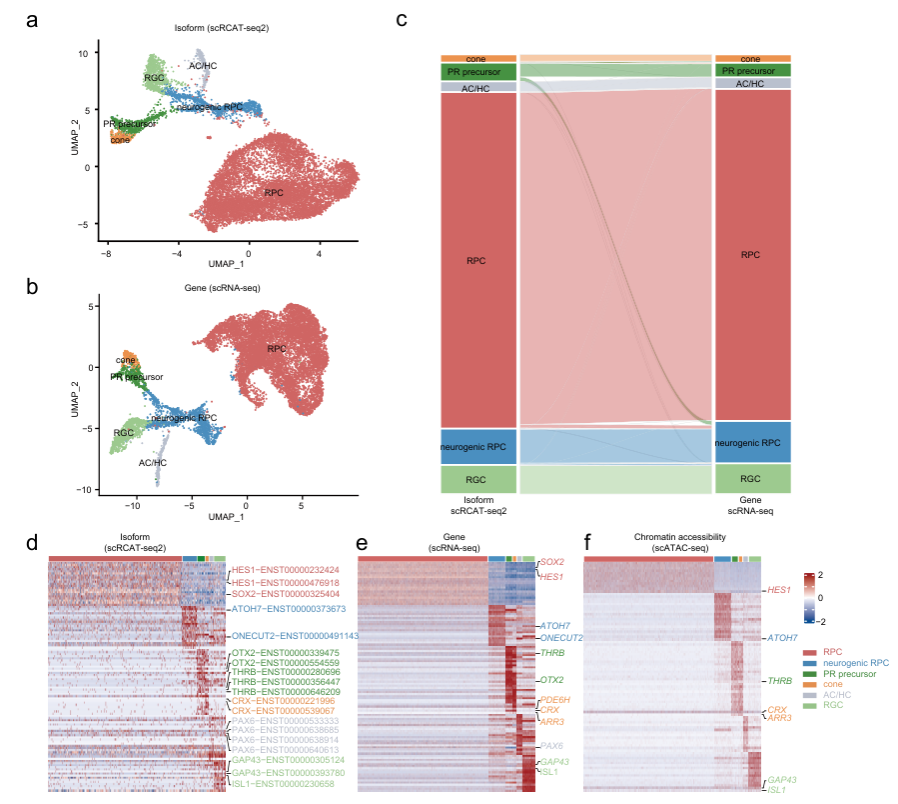
研究者将scRICA-seq应用于人类视网膜发育过程,构建了人类视网膜类器官的单细胞多组学图谱。基于单细胞异构体的聚类分析,确定了六个细胞簇,对应于六种典型的视网膜早期神经元,包括视网膜祖细胞(RPCs)、视网膜神经节细胞(RGCs)、无长突细胞/水平细胞(AC/HCs)、视锥细胞前体(PR precursors)、神经生成RPCs(neurogenic RPCs)以及视锥细胞(cones),其结果与scRNA-seq技术所得数据高度一致。(图3)

图3:基于scRICA-seq的人类视网膜类器官的多组学单细胞图谱
进一步,作者研究了RPC分化为cone过程中RNA isoform的动态选择模式,发现cone和RPC之间共有2292种差异表达的isoform,其中1143种isoform在cone中高度表达,1149种在RPC中高度表达。通过转录因子motif分析,研究者预测了589个可能与这些动态调节的剪接位点结合的转录因子。在预测的转录因子中包含了11种先前报道的参与调节RNA剪接的转录因子,包括NEUROD1、SP1和KLF4等,同时还包含了已知的细胞命运决定因子,如NEUROD1、ASCL1和THRB等。这提示,剪接位点染色质可及性的动态变化与RNA剪接可能协同调控细胞命运决定(图4)。

图4:RPC发育过程中RNA isoform选择与染色质可及性和TFs的相关性
综上所述,scRICA-seq在单细胞水平实现了表观遗传学、RNA转录和剪接的整合分析,发现染色质可及性和命运决定因子协同调控下游基因的表达和转录剪接,为阐明视网膜神经元发育和命运决定的机制提供了新思路。
本研究由best365中国官方网站中山眼科中心胡友金教授课题组完成。中山眼科中心张淑尧(研究助理)、肖玉华(博士研究生)、莫新枝(研究助理)为共同第一作者,胡友金教授为唯一通讯作者。best365中国官方网站中山眼科中心、眼病防治全国重点实验室为第一作者单位和通讯作者单位。
论文链接:
https://www.nature.com/articles/s41467-024-52335-0