近日,best365中国官方网站中山眼科中心的柳夏林教授、刘奕志教授及瑞典卡罗琳斯卡医学院曹义海教授为共同通讯作者,中山眼科中心的何嫦医生为第一作者,在国际著名期刊Proc Natl Acad Sci U S A杂志上以Research Article发表题为“A specific RIP3+ subpopulation of microglia promotes retinopathy through a hypoxia-triggered necroptotic mechanism”的研究论文。揭示了一个特异RIP3+小胶质细胞亚群促进视网膜新生血管性疾病的新机制。
视网膜新生血管性疾病是一类难治性致盲性眼病,包括早产儿视网膜病变(ROP)、糖尿病视网膜病变(DR)及新生血管性老年性黄斑变性(AMD)等,临床上常用的抗VEGF药物对部分病人疗效不佳,亟需探索新型抗新生血管治疗方案。小胶质细胞是中枢神经系统中重要的免疫细胞,不仅可以调控视网膜的血管发育,也参与异常血管形成过程。但小胶质细胞介导的病理性视网膜新生血管形成的具体机制不清,也影响了靶向小胶质细胞干预疾病的研究进程。
该研究工作首次发现了视网膜新生血管形成中的特殊RIP3+小胶质细胞亚群,阐明其在低氧条件下激活RIP1/RIP3/MLKL信号通路发生程序性坏死,并通过此方式释放FGF2等促血管生成因子,从而导致病理性视网膜新生血管形成的具体机制。该研究拓展了对小胶质细胞异质性的认识,丰富了其细胞亚群图谱,并更新了对细胞死亡这一功能的认知,提出了抗小胶质细胞程序性坏死和抗VEGF联合应用的治疗方案,为临床治疗视网膜新生血管性疾病提供了新的方向。
在这项研究工作中,研究人员运用单细胞转录组测序技术在小鼠氧诱导视网膜新生血管(OIR)模型中进行小胶质细胞亚群分类分析,发现OIR中有一群特殊的以RIP3+为特征的小胶质细胞亚群,并通过视网膜铺片的免疫荧光染色,研究人员在新生血管周围观察到该群Iba1+ RIP3+小胶质细胞,进一步验证了单细胞测序中发现的程序性坏死的小胶质细胞亚群。接下来,利用小胶质细胞特异的RIP3条件敲除小鼠(RIP3 CKO)造模,发现其新生血管明显减少,明确了该亚群细胞介导病理性视网膜新生血管形成(图一)。

图一 Rip1/Rip3高表达的小胶质细胞发生程序性坏死促进视网膜新生血管形成
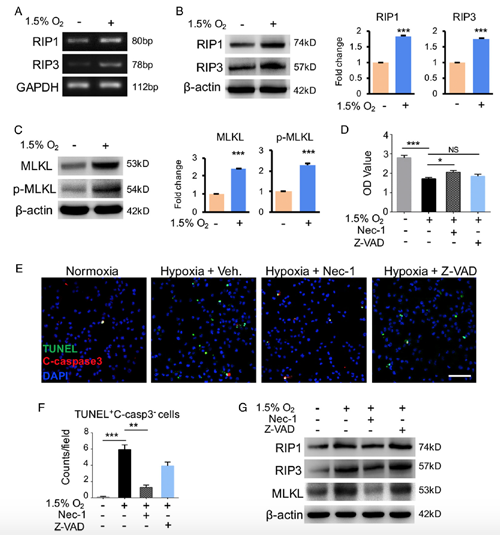
同时,研究人员在体外培养小鼠原代小胶质细胞和小胶质细胞系,再次证明低氧环境可诱导小胶质细胞上调RIP1/RIP3/MLKL发生程序性坏死,并发现该过程可被RIP1抑制剂Nec-1阻断(图二)。

图二 低氧刺激可在体外诱导小胶质细胞发生程序性坏死
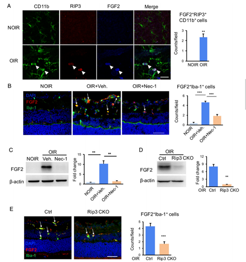
为了进一步探究RIP3+小胶质细胞程序性坏死是如何介导视网膜新生血管形成,研究人员利用Luminex高通量多因子检测技术筛选促血管生成因子的表达情况,发现FGF2在OIR模型中上调最为显著。进一步在OIR小鼠视网膜中明确,RIP3+小胶质细胞高表达FGF2,且当应用RIP1抑制剂Nec-1和利用RIP3 CKO的功能缺失策略时,FGF2表达释放明显减少。提示RIP3+小胶质细胞可通过程序性坏死释放FGF2(图三)。

图三 发生程序性坏死的小胶质细胞高表达FGF2促血管生成因子
以上研究证明,在低氧刺激下,视网膜小胶质细胞RIP3+亚群发生RIP1/RIP3/MLKL依赖的程序性坏死,释放FGF2,从而促进视网膜新生血管。基于此,我们提出了联合抗程序性坏死和抗VEGF治疗视网膜新生血管的新策略。动物实验结果显示,联合治疗效果显著(图四)。

图四 抗程序性坏死-FGF2联合抗VEGF对视网膜新生血管性疾病的干预作用
综上,该研究首次描绘了视网膜新生血管形成中的小胶质细胞亚群图谱,发现特殊RIP3+亚群具有促新生血管形成的功能,可通过激活RIP1/RIP3/MLKL信号释放FGF2,介导血管生成。
该项目研究得到了国家重点研发计划、国家自然科学基金和广州市科技项目支持。