食管癌是全球最常见的消化道恶性肿瘤之一,2020年食管癌新发病例超过60万,死亡病例达54万。根治性手术是该病重要的治疗手段,因术中难以识别微浸润灶及转移淋巴结,肿瘤容易残留复发,我国食管癌五年生存率仅30.3%。
吲哚箐绿(ICG)的近红外荧光(NIRF)成像已被用于显示食管癌引流淋巴途径,有助于食管癌区域淋巴结的切除,但ICG对肿瘤缺乏主动靶向,对微小浸润灶及隐匿性转移显影效果较差。开发肿瘤特异的荧光探针用于NIRF手术导航,对改善患者手术预后意义重大。
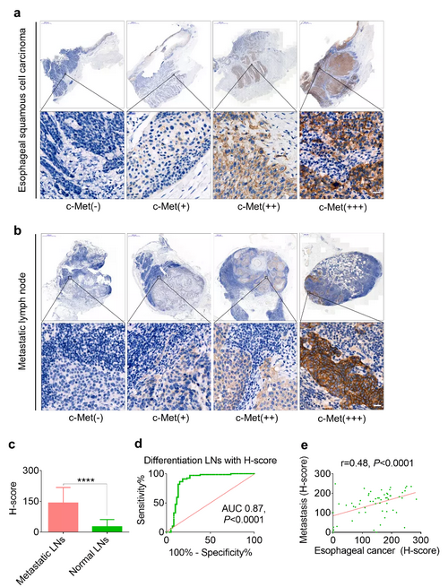
近日,我校附属第五医院单鸿教授、李丹副研究员、曹庆东教授科研团队构建了c-Met靶向NIRF探针,为食管癌术中精准识别微浸润灶和转移淋巴结提供了新策略。研究人员通过对食管癌生物标记物进行筛选,证明食管癌患者97.64%(124/127)原发肿瘤及91.67%(55/60)转移淋巴结表达细胞间充质上皮转化因子(c-Met)。因此,针对该靶点设计分子探针,有望实现食管癌和转移淋巴结的特异成像(图1)。

图1:原发食管癌(a)及转移淋巴结(b)c-Met染色情况,转移淋巴结c-Met表达水平显著高于正常淋巴结(c),c-Met表达水平对于良恶性淋巴结具有较好的区分度(d),而且原发肿瘤与转移淋巴结的c-Met表达水平呈正相关性(e)。
研究人员利用ICG衍生物IRDye800cw标记c-Met完整抗体构建靶向探针SHRmAb-IR800。在体外细胞实验及活体水平证明c-Met阳性的食管癌EC109对探针具有特异性摄取。在原位食管癌及淋巴结转移模型中,该探针能够实现肿瘤的特异性检测。利用该探针的NIRF成像,可以实时检测食管癌切缘残留病灶以及局部转移,切除食管癌转移病灶的敏感性和特异性分别为92.00 %和 89.74%(图2-3)。该探针为降低食管癌微浸润灶和跳跃性淋巴结手术残留提供了新策略。

图2:食管癌及转移结节切除示意图。Color:明场图;NIRF:近红外荧光成像;Biolumincescence:生物发光成像。

图3:近红外荧光(NIRF)引导切除原位食管癌的微小转移病灶。
上述研究发表在权威学术期刊Journal of Controlled Release上。单鸿教授、李丹副研究员、曹庆东教授为共同通讯作者,梁明柱、杨美林、王芬为共同第一作者。本研究受国家重点研发计划“精准医学研究”专项(2018YFC0910600)资助。
论文链接:https://www.sciencedirect.com/science/article/abs/pii/S0168365921000845?via=ihub