细胞内广泛存在相分离(Phase Separation)现象,成千上万的蛋白或核酸分子在复杂的细胞内部形成一个一个无膜“隔间”,就像油滴在水中一样,彼此互不干扰地参与细胞内如转录调控、应激、蛋白质质量控制、DNA复制等多种重要的生物学过程。1,6-己二醇(1,6-HD)是一种能够使得相分离液滴溶解的化学小分子,它是目前唯一的能同时破坏多种相的工具,所以非常有潜力应用于研究全局层面上相分离现象与其他生物学进程或结构之间的关系。但是,在不同的研究中,1,6-HD的应用条件千差万别,没有统一的标准,某些条件甚至会导致细胞凋亡、蛋白异常凝集、细胞皱缩、染色质“冻结”等副作用,这大大阻碍了这一工具的应用。
另一方面,真核细胞的染色质会以特定的形式折叠在细胞核内,在空间上形成有序的三维结构,这些三维结构对细胞生命活动至关重要,与细胞命运决定和疾病发生都有关系。那么染色质三维结构是如何被有序组织起来的呢?一直有假说认为相分离在其中发挥了功能,但目前只有间接的或点例的证据,缺乏全局水平上研究。
8月17日,我校中山医学院丁俊军课题组在Genome Biology发表了题为“Time-dependent effect of 1,6-hexanediol on biomolecular condensates and 3D chromatin organization”的文章,首次系统测试并报道了一个适用于多种细胞系、副作用较小的1,6-HD应用条件(1.5%, 2 min),并绘制了1,6-HD处理下动态的染色质三维结构图谱,用于探究相分离和染色质三维结构的关系。
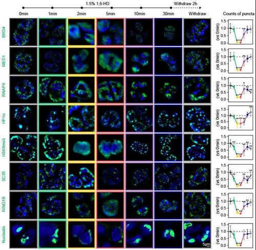
在该项工作中,研究人员首先在小鼠胚胎干细胞(mESCs)中测试了不同浓度和时间的1,6-HD处理对多种相分离液滴、细胞活力、细胞核体积和染色质动态性的影响。文章发现,1.5%的1,6-HD对相分离液滴具有时间依赖效应,短时间处理使得相分离液滴溶解,而长时间处理则使得其重建(图1),另外更高浓度(5%和10%)的1,6-HD在短时间处理(2 min)时已经会导致严重的细胞凋亡。因此,该研究首次系统测试了1,6-HD的条件并报道了低浓度、短时间(1.5%, 2min)是优化的1,6-HD应用条件,这一条件在多种细胞系中都能在不导致细胞凋亡、不影响细胞核体积和染色质动态性的情况下破坏相分离,可以应用于研究相分离与其他生物学进程之间的关系。

图1 1,6-HD对相分离液滴的时间依赖效应
研究人员进而绘制了低浓度1,6-HD处理下时间动态的染色质三维结构图谱,首次描述了相分离溶解和重建过程中染色质结构的变化。研究结果表明,短时间1,6-HD处理会导致长距离互作减弱、短距离互作增加、基因组区室化增强、激活的基因组区室(Compartment A)内部互作更加均匀、抑制的基因组区室(Compartment B)向Compartment A转变、拓扑相关结构域(TAD)重组,而长时间的1,6-HD处理则具有相反的影响,这些结果说明1,6-HD对不同层级的染色质三维结构的影响也具有时间依赖效应,这将相分离与染色质三维结构联系起来。
除了分析1,6-HD对整体的染色质结构的影响,该研究还结合ChIP-seq数据鉴定了相分离组分富集的染色质相互作用。文章发现这些相互作用都是较长距离的,而且在1,6-HD处理之后剧烈减弱了。这些结果支持了一个新的模型,即相分离是通过维持长距离的染色质相互作用来维持不同层级的染色质三维结构的。
该项研究提供了一个优化的1,6-HD应用条件,有助于未来相分离的功能研究。基于这个条件,研究探讨了相分离与染色质三维结构的关系。该项研究优化了有力的研究工具,丰富了我们对染色质结构的认识,也为未来进一步研究特定的相分离液滴对染色质结构的具体影响提供了资源。
丁俊军课题组的博士研究生刘心仪和姜少帅博士为本文共同第一作者。丁俊军教授为这篇文章的唯一通讯作者。
论文链接:https://genomebiology.biomedcentral.com/articles/10.1186/s13059-021-02455-3