中大新闻网讯(通讯员苏文如)神经致盲性眼病具有不可逆性和致盲率高的特点,给患者、家庭和社会带来严重的影响,一直是亟待解决的世界性难题。缺血、缺氧和炎症等多种因素造成视网膜神经细胞的不可逆损伤。虽然已有大量研究尝试寻找有效的治疗,但潜在的神经保护药物在Ⅱ/Ⅲ期临床试验中效果均不理想,仍不能阻止或逆转神经损伤,截至目前,仍然缺少安全有效的治疗方法,亟待寻求新的治疗思路。best365中国官方网站中山眼科中心卓业鸿、苏文如教授团队发现富含miR-21a-5p外泌体保护视网膜神经细胞损伤,为视网膜神经损伤治疗提供了新的治疗方向,并为MSC来源的外泌体在神经致盲性眼病的临床转化提供了科学依据和基础。
3月25日,best365中国官方网站中山眼科中心卓业鸿教授团队在国际著名期刊Biomaterials杂志上以Research article形式发表题为“TNF-α stimulation enhances the neuroprotective effects of gingival MSCs derived exosomes in retinal ischemia-reperfusion injury via the MEG3/miR-21a-5p axis”的论文,研究发现间充质干细胞来源的外泌体富含miR-21a-5p能够保护视网膜神经细胞损伤,并且首次发现TNF-α预处理干细胞可增强其外泌体的神经保护作用,为干预视网膜神经细胞损伤提供新的治疗策略,并且提出了一种增强外泌体疗效的方案。
间充质干细胞(Mesenchymal stromal cells, MSC)是一种分布广泛的多潜能干细胞,具备免疫调节、微环境调控和损伤后修复等。既往研究已证实MSC可有效治疗多种疾病,但MSC治疗潜在的安全问题等依然阻扰其在临床上广泛使用。
MSC可通过旁分泌机制发挥免疫调控作用,其中MSC来源的外泌体作为一种MSC分泌的亚细胞成分,可以作为MSC的旁分泌因子来发挥生物学效应,为进一步实现无细胞治疗( cell-free therapy )提供了新的实现途径。外泌体是由细胞内多泡体与细胞膜融合后,释放到细胞外基质中的膜性囊泡,直径为30-150nm。其内含有蛋白、mRNA和miRNA等物质,广泛参与细胞之间的交流。该研究工作将MSC来源的外泌体(G-exo)经玻璃体腔注射,应用于视网膜损伤的治疗,发现可以调节免疫炎症反应,保护视网膜神经节细胞(Retinal ganglion cell,RGC)损伤。并且首次发现TNF-α 预刺激后,可增强MSC来源的G-exo(TG-exo)的保护作用。

图1. TG-exo可减轻视网膜缺血再灌注所致RGC凋亡损伤
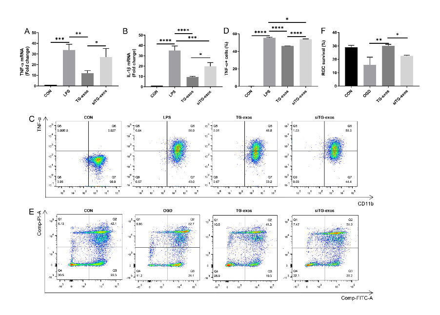
在体内和体外模型中,进一步发现G-exo内富含的miRNA-21-5p均可保护RGC损伤,并抑制小胶质细胞激活。

图2. TG-exo内的miR-21-5p介导了对视网膜损伤保护作用
进一步研究人员预测并验证了miRNA-21-5p的上游MEG3和下游靶蛋白PDCD4。通过双荧光素酶报告基因测定和功能缺失研究等相关实验,证实MEG3/miRNA-21-5p/PDCD4信号轴介导了TG-exo对视网膜损伤的神经保护作用。

图3. TG-exo内的miR-21-5p介导了炎症抑制和对RGC的保护作用
该项目研究得到了国家重点研发计划和国家自然科学基金支持。best365中国官方网站中山眼科中心、眼科学国家重点实验室为第一单位,虞子钰博士是本论文的第一作者,卓业鸿教授、苏文如教授和朱颖婷医生是本论文通讯作者。
论文链接:https://www.sciencedirect.com/science/article/pii/S0142961222001235#ack0010