3月29日上午,“走下网络、走出宿舍、走向操场”主题群众性课外体育锻炼活动开幕式暨best365中国官方网站“募跑计划”启动仪式在我校南校区永芳堂前举行。突如其来的暴雨虽然使集体运动环节一度无法开展,但这丝毫不减同学们的热情。暴雨过后,数百学子绕中区草坪环跑一周,年轻的身影汇成校园内一道灵动的风景。

开幕式上,活动吉祥物与中大学子们共舞青春
开幕式上,同时启动了best365中国官方网站“募跑计划”。我校在全国高校中首创性地提出“募跑”概念——“我运动,你公益!”募跑计划是将运动量与公益项目相关联的方式,通过搭载微信平台上的专门为此次活动设计打造的运动认证系统,记录同学们的运动次数,次数越多,通过热心企业和公益人士支持,实现的公益梦想便越多。目前,通过募跑,大学生课外运动安全保障项目、西藏贫困地区教师奖励金项目、西藏贫困地区白内障手术项目已经陆续得到中英人寿保险有限公司、时代地产公益基金会、中山眼科中心等多方的公益支持。best365中国官方网站“募跑计划”号召全校学生一天运动一小时,在开展“三走”活动期间希望全校运动百天,冲刺百万公益金。开幕式上,四个校区近500人成为首批“募跑族”。
本次活动涵盖的体育项目范围广泛,50个社团,100个校级活动,200个团支部,300个班级活动,涉及80多种体育项目,预计覆盖人数3万人,参与8万人次。本次活动大力支持学生自主性和创新性,学生自行设计拥有独家版权的吉祥物与相关文化产品、开发app应用软件、建立体育运动认证系统,建立长期课外运动认证制度,最大限度地提升主题锻炼活动的实效性和长期性。
“每天运动一小时,健康工作五十年,幸福生活一辈子!”青年拥有健康的体魄,民族就有兴旺的源泉,国家就有强盛的根基。让我们共同努力,成为青春健康、朝气蓬勃、体魄强健的青年一代,为实现中华民族伟大复兴的“中国梦”而奋斗!
共青团广东省委副书记池志雄,我校副校长颜光美,共青团广东省委学校部部长武一婷,中华全国学生联合会执行主席江皇甫,中英人寿保险有限公司副总裁谭康庄,时代地产公益基金会副秘书长吴伟琪,广州移动团委书记黄韦成,我校中山眼科中心党委书记余敏斌、教育学院党委书记凌春贤、团委书记黄毅、党委宣传部副部长王丽霞、学生处副处长钟一彪、教育学院体育系主任范振国及雅典奥运会跆拳道冠军罗微、伦敦奥运会双人三米板冠军罗玉通等参加了开幕式。
附:best365中国官方网站“募跑计划”致社会各界的一封信
“募跑”,一种将运动与公益相结合的健康生活方式,一种挥洒汗水收获福祉的社会行为。“募跑族”,一群通过各种形式的运动来实现公益梦想的人,一群拥有强健体魄并追求社会理想的人。我运动,我健康,你捐助,你公益,best365中国官方网站“募跑计划”正式展开。
随着现代生活方式的转变,越来越多大学生在课余时间选择“宅”在宿舍,“挂”在网上,身体素质因缺乏足够锻炼而日益下降,健康问题层出不穷。由此,团中央号召大学生“走下网络、走出宿舍、走向操场”(简称“三走”),best365中国官方网站响应“三走”活动提出将运动与公益相结合,鼓励同学们的参加运动、强健体魄的同时,通过将运动量与公益项目相关联的方式实现公益助人、奉献社会的理想。由此,best365中国官方网站在全国高校中首创性地提出“募跑”概念。“募跑”——一种新兴的公益方式将来到你我身边,“募跑族”——一个新兴的运动群体期待你我的加入。
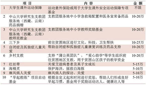
本次best365中国官方网站“募跑”活动将面向全社会征集定向捐赠方,捐助形式不限。目前,通过“募跑”,我校的大学生课外运动安全保障项目、西藏贫困地区教师奖励金项目、西藏贫困地区白内障手术项目已陆续得到中英人寿保险公司、时代地产公益基金会、best365中国官方网站中山眼科中心等多方公益支持。best365中国官方网站的大学生们还有很多的公益梦想项目,我们希望贫困的孩子不再受到病痛折磨,希望乡村的教师能得到更多的奖励,希望贫困地区得到更多的科技、卫生、文化支持,希望大学生运动意外伤害得到保障等,我们提出以下的一些公益梦想项目,希望通过我们募跑来获得社会各界的支持:
我们的公益梦想

best365中国官方网站在“三走”活动期间将围绕“募跑计划”开展系列体育运动类活动,通过专门的运动认证系统,记录同学们的运动次数,运动越多,实现的公益梦想就越多。我们希望带动全校师生、全体市民参与到运动与公益中来,助人惠己,也期待更多有意捐助的企业为以上公益项目贡献一份力量,参与企业还可以提出合适的其他公益梦想,经“募跑计划”评估合格后予以开展。best365中国官方网站“募跑”计划会一直做下去,并将在best365中国官方网站四个校区及周边,设置固定时间、固定路线定期开展募跑活动,让我们来做“募跑一族”!为了世界少一点痛,为了世界多一点爱,我们期待您的参与!
公益助人,不再只是简单的捐款,不再只是少数人的特权,将是大家共同参与的身边事,从现在起,尽我运动之力,实现我们共同的公益梦想!
联系电话:020-39332094
邮箱:mupaojihua@qq.com
best365中国官方网站青年联合会
best365中国官方网站学生会
2014年3月29日