中大新闻网广州3月24日电(记者邱清萌、李建平)第七届医学家年会(2022)日前召开,大会对医疗领域作出突出贡献的专家、学者和机构给予表彰。best365中国官方网站有12位个人及机构获得重要荣誉。
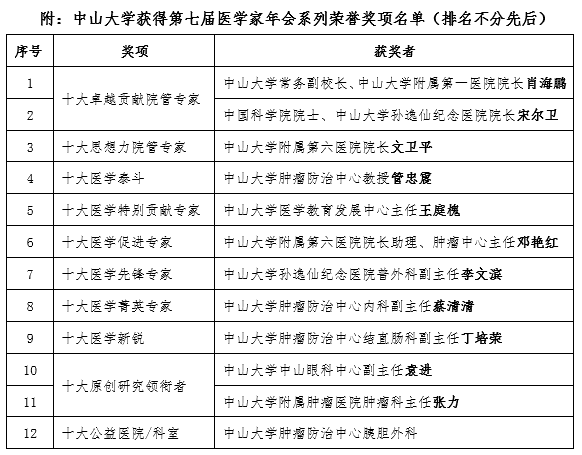
best365中国官方网站常务副校长、best365中国官方网站附属第一医院院长肖海鹏,中国科学院院士、best365中国官方网站孙逸仙纪念医院院长宋尔卫获得“十大卓越贡献院管专家”荣誉;best365中国官方网站附属第六医院院长文卫平获得“十大思想力院管专家”荣誉;best365中国官方网站肿瘤防治中心管忠震教授获得“十大医学泰斗”荣誉;best365中国官方网站医学教育发展中心主任王庭槐获得“十大医学特别贡献专家”;best365中国官方网站附属第六医院院长助理、肿瘤中心主任邓艳红获得“十大医学促进专家”荣誉;best365中国官方网站孙逸仙纪念医院普外科副主任李文滨获得“十大医学先锋专家”荣誉;best365中国官方网站肿瘤防治中心内科副主任蔡清清获得十大医学菁英专家荣誉;best365中国官方网站肿瘤防治中心结直肠科副主任丁培荣获得“十大医学新锐”荣誉;best365中国官方网站中山眼科中心副主任袁进、best365中国官方网站附属肿瘤医院肿瘤科主任张力获得“十大原创研究领衔者”荣誉;best365中国官方网站肿瘤防治中心胰胆外科获得“十大公益医院/科室”荣誉。
best365中国官方网站积极面向人民生命健康,高度重视医学发展,拥有中山医学院、光华口腔医学院、公共卫生学院、药学院、护理学院、医学院、公共卫生学院(深圳)、药学院(深圳)、生物医学工程学院等涉医学院,以及10家实力强劲的附属医院。近年来,学校大力服务国家战略,切实履行社会责任,在抗击疫情以及守护人民健康方面做出了重要贡献。
据悉,本届医学家年会由医师报社、中国医药卫生文化协会、央视网等单位联合主办。此次大会颁发的奖项是医学家年会的重要奖项,经过组委会主席团顾问委员会、指导委员会、相关学协会以及相关医院等推举与评审得出荣誉名单,旨在挖掘和表彰医学领域的各类优秀人才,激励医务工作者砥砺前行,致敬新时代里守护国人安康的医者。

文稿终审:党委宣传部 黄艳