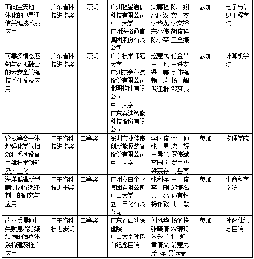
中大新闻网广州4月15日电(通讯员廖思媚)2021年度广东省科学技术奖获奖项目今天在广东省科技创新大会公布,我校共获得25项奖励。其中,以第一完成单位获奖17项,包括一等奖7项、二等奖10项;作为参加单位获奖8项。获奖总数、一等奖、二等奖获奖数均列各申报单位之首。
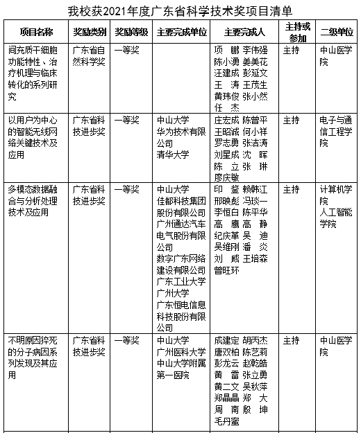
中山医学院项鹏教授牵头完成的“间充质干细胞功能特性、治疗机理与临床转化的系列研究”项目获得广东省自然科学奖一等奖。项鹏教授研究团队聚焦间充质干细胞(MSC)的治疗机理与精准治疗,系统解析了MSC的分子标志、发育谱系与功能特性,发现了适合不同组织损伤修复的MSC功能亚群;揭示了MSC多维度、多靶点的损伤修复机制,建立了MSC精准靶向治疗新策略;证明了MSC治疗移植排斥疾病的安全性与有效性,发现其治疗有效的关键靶点。研究成果为发现MSC功能亚群、揭示MSC治疗机理、精准选择适应症提供了新思路和新策略,具有重要的理论意义与应用前景。
电子与通信工程学院陈曾平教授团队与华为技术有限公司庄宏成团队合作,牵头完成的“以用户为中心的智能无线网络关键技术及应用”项目获得广东省科技进步奖一等奖。移动通信系统的驱动力在于用户体验和网络性能及成本的不断优化。针对系统自适应优化技术解决驱动力但难以保障用户体验和网络稳定的难题,项目提出了层次智能化网络架构,并在该架构下首创基于网络状态认知和参数空间研究的多用例多目标联合优化方法,解决了网络稳定性问题;首创端管智能协同系列方案,实现了全场景的用户体验;提出层次配置和自适应信道编解码方法,分别降低整网能耗和设备成本。提出的智能感知系列方案,为动态配置和端管智能协同提供了决策依据。项目获授权发明专利52项,10项提案被3GPP标准采纳,创新成果在移动终端、无线基站等无线产品实现规模商用,2018年至2020年新增销售额超过100亿元,带来了巨大经济和社会效益。
计算机学院、人工智能学院印鉴教授牵头完成的“多模态数据融合与分析处理技术及应用”项目获得广东省科技进步奖一等奖。海量数据隐含着巨大价值,具有广阔的应用前景。项目系统深入地研究了海量多模态数据融合与分析处理的理论、方法与技术,取得了以下主要创新成果:提出数据拼图概念,并基于数据拼图,提出多模态数据融合的有关新理论与方法,有效解决了多模态数据的全方位认知与融合问题;提出一系列基于增量大数据的新型数据分析与挖掘方法,大幅提升了多模态数据分析的质量与效率;构建基于人工智能赋能的多模态数据管理架构并研发了相关支撑算法,实现了可移植、可定制的高效数据管理框架与技术体系。项目成果在“公共交通”、“智能安防”、“智慧政务”等行业落地,也在疫情防控领域、粤东西北等地得到推广应用,取得了显著的经济与社会效益。
中山医学院成建定教授牵头完成的“不明原因猝死的分子病因系列发现及其应用”项目获得广东省科技进步奖一等奖。青壮年不明原因猝死综合征(SUNDS)病因不明,严重威胁着人们的生命安全。项目阐明了中国人SUNDS流行现况、危险因素及若干形态学特征,首次建立了SUNDS分子病变谱,实现了部分SUNDS精准分子病因诊断,解析了SUNDS发生的一系列新机制,拓展完善了猝死机制的功能学诊断技术体系。代表性成果发表于专业主流学术期刊,获得国家发明专利,出版学术专著。成果应用于不明原因猝死相关命案的法医学精准死因鉴定,在部分疑难复杂、社会影响重大案件的鉴定中发挥了关键作用;成果还被应用于临床猝死高危患者的早期识别和危险分层,挽救了家族性猝死高危患者的生命;项目在促进依法治国、保障公共安全、维护社会稳定、促进人类健康中取得了良好的社会效益。
肿瘤防治中心马骏教授牵头完成的“鼻咽癌综合诊疗方案的创立与临床应用”项目获得广东省科技进步奖一等奖。项目围绕广东高发的鼻咽癌,开展原创性研究取得如下成果:提出准确的临床分期诊断新标准和联合分子指标的预后预测系统,将预测准确性提高了18%,能够筛选出高风险患者,避免了30%患者的治疗不足或过度治疗;首创可量化、导航式的“减少下半颈和颌下区照射”个体化放射治疗新技术,显著降低了甲状腺功能减退和严重口干等后遗症的发生率,提高患者的生活质量;创立高效、低毒的中晚期鼻咽癌放疗前“吉西他滨+顺铂双药”新方案,生存率提高了8%,严重毒副作用降低了10%,成为全世界首选的治疗方案。项目通过制定指南、编写教科书及主办国内外会议进行推广,在北京协和医院和解放军总医院(301)等国内132家和哈佛大学麻省总医院、法国Gustave-Roussy癌症中心等国外19家知名医院推广应用,受益患者达4.5万人/年。
附属第一医院何晓顺教授牵头完成的“无缺血器官移植的发明与临床应用”项目获得广东省科技进步奖一等奖。器官缺血损伤是影响移植预后的最重要因素。何晓顺团队研制出全球首台体外多器官维护系统,为离体器官供血供氧,并全面革新移植手术方式,国际首创无缺血移植技术,术后肝损伤指标ALT较传统技术降低77.7%,缺血损伤相关严重并发症发生率为0,1年生存率提高了9.8%。相继开展国际首例无缺血肾脏移植术、首例无缺血心脏移植术。世界移植协会主席等认为无缺血器官移植技术“是器官移植历史上的一个里程碑”,“器官移植将进入‘热移植’时代”。
孙逸仙纪念医院林天歆教授牵头完成的“膀胱癌微创精准诊疗体系建立与推广应用”项目获得广东省科技进步奖一等奖。林天歆教授团队长期致力于膀胱癌精准诊疗技术的创新和应用研究,取得了如下创新性成果:研发尿液无创诊断膀胱癌新技术,实现早诊、复发监测和术前危险度分层,已转化应用于临床;建立膀胱癌术前精准肿瘤分期体系,准确预判淋巴转移和肌层浸润,指导手术切除范围;建立膀胱癌微创精准治疗整体方案,研发国产腹腔镜手术机器人,提高我国膀胱癌微创手术水平;制定膀胱癌药物治疗的“中国方案”,发现转移耐药的新治疗靶点。上述成果被《中国膀胱癌诊断治疗指南》采纳。国内30多个省市600多家医院推广应用该膀胱癌技术体系,全方位提升我国膀胱癌精准诊疗水平,显著提高膀胱癌患者生活质量和生存率,取得良好的社会和经济效益。
广东省科学技术奖是广东省科学技术领域的最高奖项,代表广东省科学技术的最高水平。2021年度全省共评选出广东省科学技术奖180项,其中特等奖3项、一等奖48项、二等奖125项,科技合作奖4人。






文稿终审:科学研究院 程晓