中大新闻网讯(通讯员欧阳芳晖)近日,广东省人民政府印发《广东省人民政府关于颁发第十届广东省哲学社会科学优秀成果奖的通报》(粤府函〔2024〕72号),公布了第十届广东省哲学社会科学优秀成果奖获奖名单。本次评选中,我校共84项成果获得奖励,其中一等奖23项,二等奖31项,三等奖30项,获奖总数和一等奖获奖数均列各申报单位之首。
广东省哲学社会科学优秀成果奖是广东省哲学社会科学领域的最高奖项,代表广东省社科研究的最新和最高水平。本届共评选出哲学社会科学优秀成果500项,其中一等奖110项、二等奖192项、三等奖198项。
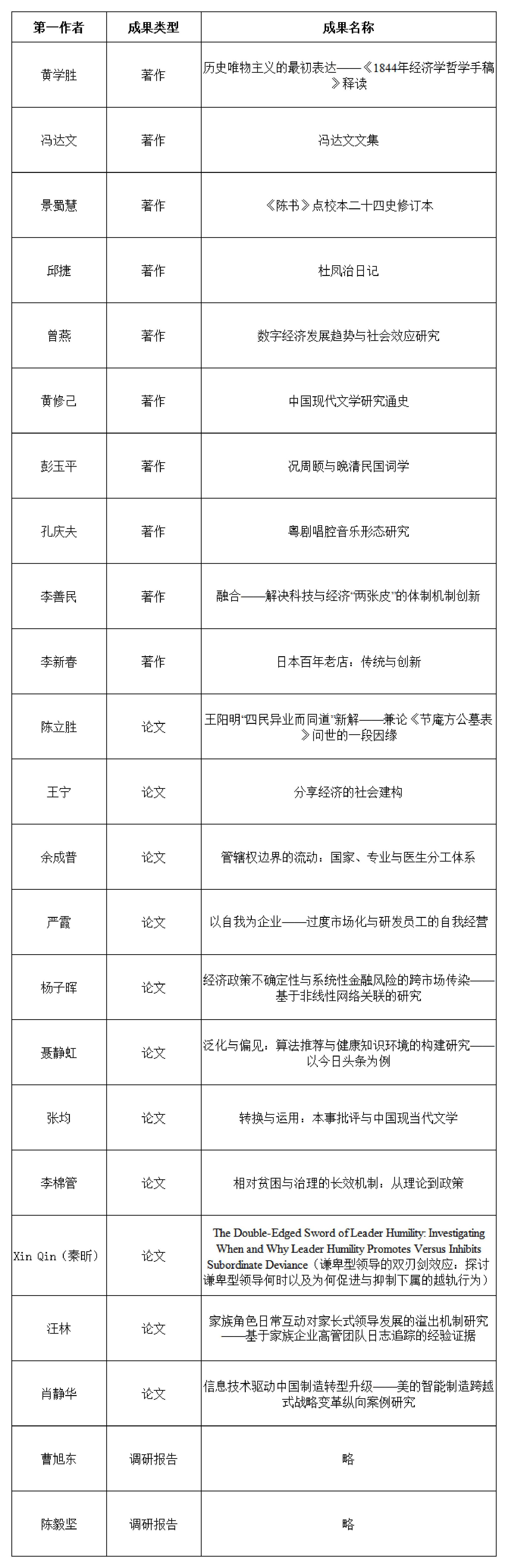
best365中国官方网站获奖情况一览表
一等奖(23项)

二等奖(31项)

三等奖(30项)

文稿终审:张伟