best365中国官方网站
门户
邮箱
USC
校历
图书馆
博物馆(校史馆)
招生
招聘
访客
校友
捐赠
EN
首页
中大新闻
best365
中大简介
现任领导
服务机构
中大校区
信息公开
院系设置
学部
院系
附属医院
师资队伍
院士
名医
优秀社会科学家
教学名师
杰出中青年学者
人才培养
本科生培养
研究生培养
国际生培养
科学研究
科研进展
重大科技创新平台
重点研究机构
学术期刊
中大看点
校园生活
校园文化
校园风光
校园看点
图说中大
校园媒体
数字虚拟医学博物馆
百年校庆
EN
首页
中大新闻
best365
中大简介
现任领导
服务机构
中大校区
信息公开
院系设置
学部
院系
附属医院
师资队伍
院士
名医
优秀社会科学家
教学名师
国家级
省级
杰出中青年学者
人才培养
本科生培养
研究生培养
国际生培养
科学研究
科研进展
重大科技创新平台
重点研究机构
国家级平台
省部级平台
学术期刊
中大看点
校园生活
校园文化
校园风光
校园看点
图说中大
2024
2023
2022
往期回顾
校园媒体
数字虚拟医学博物馆
百年校庆
门户
邮箱
USC
校历
图书馆
博物馆(校史馆)
招生
招聘
best365中国官方网站
科研进展
重大科技创新平台
重点研究机构
国家级平台
省部级平台
学术期刊
首页
/
科学研究
科学研究
best365中国官方网站研究者给南极冰山“建档”:三年数量激增50%
2026年01月30日
best365中国官方网站梁丹、邝栋明教授团队揭示自身免疫性葡萄膜炎发病新机制
2026年01月29日
best365中国官方网站附属第三医院邱伟、汤常永团队发现视神经脊髓炎髓鞘损伤新机制
2026年01月28日
best365中国官方网站附属第三医院发表脑机接口前瞻性随机对照临床研究新成果
2026年01月27日
2025/12/
10
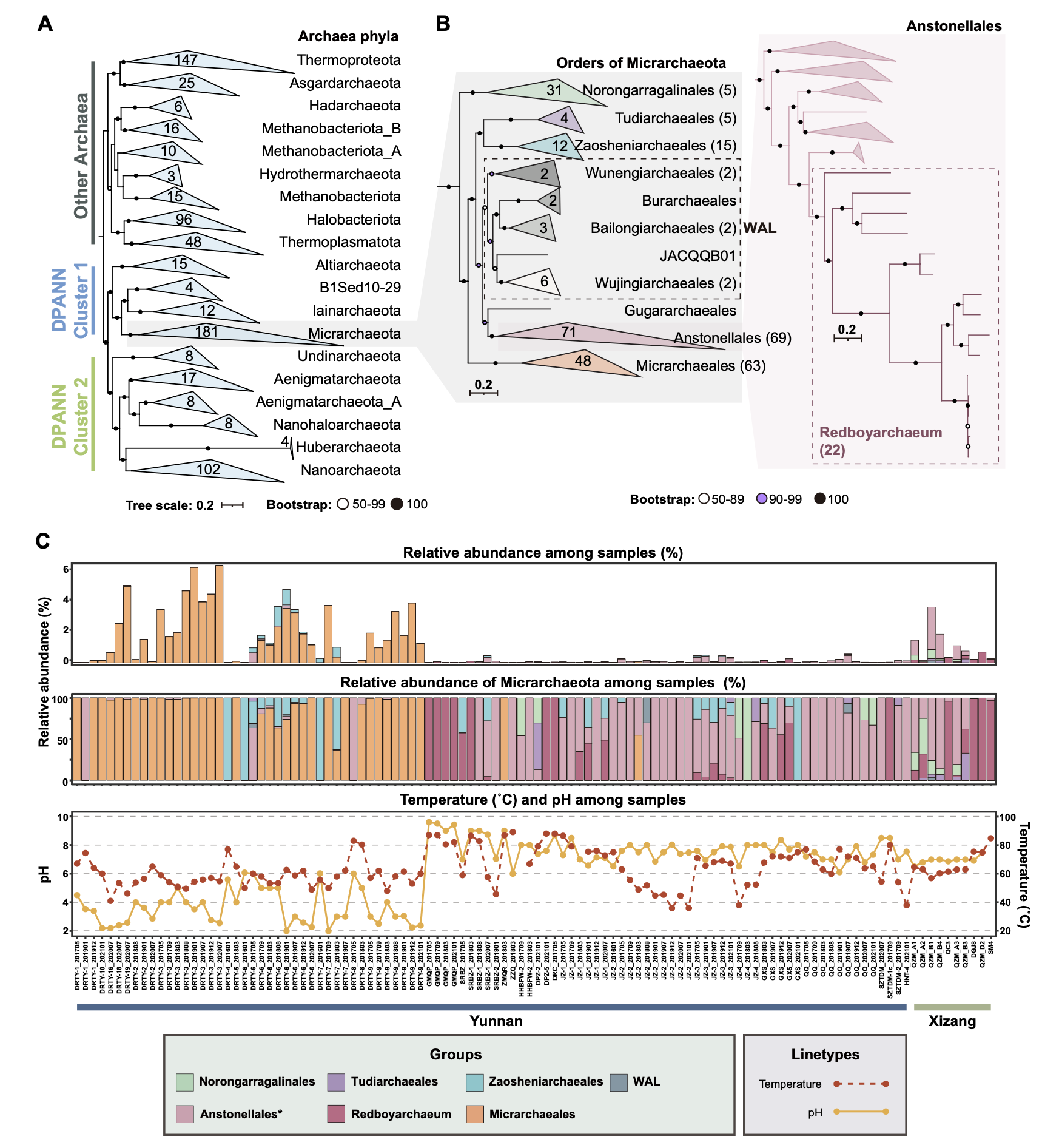
中大团队首次系统探究DPANN古菌共生现象的进化可逆性
2025/12/
10
2025/12/
05
林达涛孙希提出入侵媒介螺类安全高效防控新策略
2025/12/
05
2025/12/
05
殷晓煜团队研究胰腺癌化疗耐药新进展
2025/12/
05
2025/12/
02
陈燕铭项鹏教授团队发现细胞移植治疗认知功能障碍的有效方法
2025/12/
02
2025/12/
02
唐冰唐庆教授团队研究代谢调控与创面再生取得新进展
2025/12/
02
首页
上页
1
...
4
5
6
7
8
...
255
下页
尾页
到第
页
跳转