中大新闻网讯(通讯员陈永明)三级淋巴结(Tertiary lymphoid structures,TLS)具有与次级淋巴器官类似的结构和功能,也称为异位淋巴组织,通常在慢性炎症组织中形成。TLS包含由大量T细胞包围B细胞组成的细胞团。B细胞作为抗原递呈细胞能在原位将处理后的抗原呈递给T细胞,进一步增强T杀伤肿瘤能力。最近研究表明,在肿瘤部位出现TLS与肿瘤患者良好预后有关。这说明TLS与肿瘤患者预后有着密切关系,促进TLS形成可望成为抑制肿瘤生长的一种治疗新策略。然而TLS自然形成过程缓慢且不可控,如何快速和可控的诱导在肿瘤中形成TLS是一个挑战。
近日,best365中国官方网站材料科学与工程学院陈永明教授和刘利新教授团队报道了通过纳米颗粒疫苗(pECM)加速肿瘤中TLS的形成来抑制肿瘤生长的研究(图1)。本研究采用被FDA批准作为食品添加剂的植物来源单宁酸作为递送载体,采用激活B细胞的TLR-9激动剂CpG和激活T细胞的STING激动剂Mn2+作为佐剂;选用鼻咽癌(Nasopharynx cancer,NPC)患者持续表达的蛋白EBNA1作为抗原;利用快速纳米复合技术(Flash nanocomplexation,FNC)制备出尺寸约100纳米的pECM。

图1. pECM纳米疫苗通过促进TLS的形成来治疗鼻咽癌示意
为了评价纳米疫苗的抗肿瘤效果,作者首先构建了模拟鼻咽癌小鼠模型,并使用不同组成的纳米疫苗进行治疗(图2)。相比于游离疫苗和单佐剂纳米疫苗而言, pECM可更有效的抑制肿瘤生长并明显延长小鼠生存时间。抗肿瘤机制研究表明,pECM在激活发挥效应功能的T细胞上更有优势。在动物模型外周血中,pECM治疗组产生了由CD8+ T 和CD4+ T 细胞表达的最高数量IFN-γ, TNF-α 和IL-2 细胞因子。ELISPOT检测脾脏淋巴细胞产生IFN-γ的细胞数量也表明pECM治疗组在激活细胞免疫上优于对比组。

图2. 肿瘤治疗与血脾细胞免疫反应(A)小鼠注射鼻咽癌肿瘤细胞、接种疫苗时间和测量指标评估时间表;(B)不同治疗组小鼠肿瘤生长曲线;(C-E)外周血中分泌细胞因子T细胞比例;(F)ELISPOT检测脾脏淋巴细胞产生IFN-γ的细胞数量。
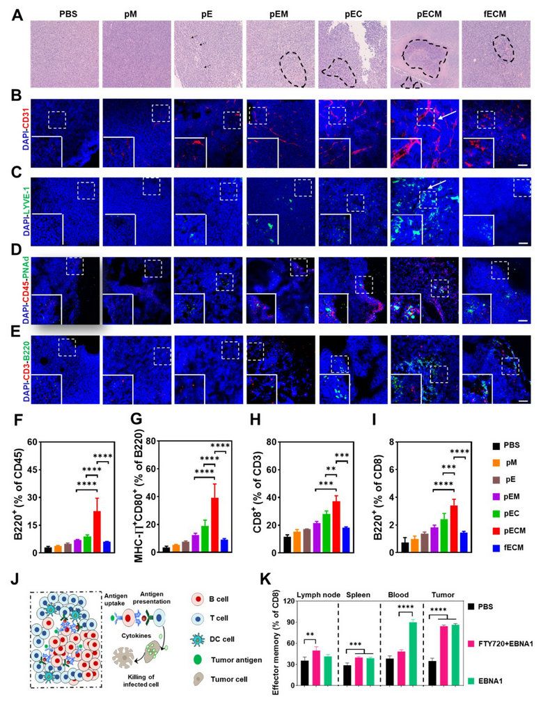
为进一步探究为何pECM疫苗在激活T细胞方面更有优势,该研究采用HE染色和免疫荧光染色对肿瘤微环境进行分析(图3)。结果表明,在pECM治疗的小鼠肿瘤中有数量多并且面积大的浸润淋巴细胞团,说明了形成了TLS。并且,观察到正常化的肿瘤血管和淋巴管,以及有大量淋巴细胞围绕高内皮静脉的形成。这些脉管系统正常化可降低肿瘤间质压力,反过来促进外周循环的淋巴细胞浸润肿瘤,形成由大量B细胞包裹T细胞的TLS。为探究肿瘤中TLS形成后引起的变化,该研究采用流式细胞仪分析得出肿瘤中TLS形成后引起具有杀伤作用的CD8+T细胞比例增加,以及作为专职抗原递呈细胞CD80+MHCll+B细胞比例增加。尤其值得注意的是,作为B细胞将抗原呈递给T细胞的直接证据,B220+CD8+T细胞比例较对照组显著增多,表明了肿瘤TLS中T细胞、B细胞存在相互作用。进一步该研究采用淋巴细胞抑制剂FTY720抑制次级淋巴器官的淋巴细胞外排,在肿瘤局部给予抗原刺激后,肿瘤中发挥效应记忆T细胞的比例没有明显下降,表明肿瘤中TLS形成后可独立于外周次级淋巴器官发挥刺激T细胞的作用。

图3. TLS的形成、肿瘤微环境中B细胞和T细胞激活(A)不同治疗组肿瘤浸润淋巴细胞HE照片;(B-E)不同治疗组肿瘤免疫荧光照片;(F-I)肿瘤微环境中B细胞、T细胞以及B-T细胞相互作用比例;(J)肿瘤内TLS发挥抗肿瘤示意图;(K)TLS、次级淋巴器官和外周血中效应记忆T细胞比例。
这项工作揭示了双佐剂纳米疫苗通过诱导肿瘤部位脉管系统正常化和肿瘤部位产生趋化因子进而招募成熟的T细胞、B细胞浸润肿瘤,缩短了瘤内TLS的形成时间。TLS可以独立于外周次级淋巴器官发挥作用,增强局部抗肿瘤免疫反应,从而抑制肿瘤生长。这个治疗理念也在模拟鼻咽癌小鼠模型中得到证实,并展现出延长癌症小鼠模型生存期的效果。此外,制备纳米疫苗的材料具有简单和生物相容等优势,表明该纳米疫苗具有良好的临床应用前景。
相关论文以“Nanovaccines Fostering Tertiary Lymphoid Structure to Attack Mimicry Nasopharyngeal Carcinoma”为题目于2023年4月14日发表在ACS Nano上。best365中国官方网站材料科学与工程学院博士研究生温祯福为第一作者,刘利新教授、陈永明教授为共同通讯 作者。