中大新闻网讯(通讯员李文均)云南热泉生态系统中蕴含着丰富的微生物资源,包含大量的系统发育位置未知且功能奇特的神秘、新颖的微生物类群。初古菌(Korarchaeota)是位于TACK超级门根部的一类古菌,但是,由于缺少足够的代表性基因组,目前国内外学者对初古菌在热泉生态系统中的生态功能以及其进化历史相关的研究相对较少。
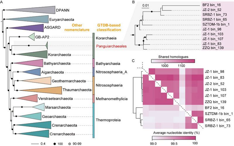
best365中国官方网站生命科学学院李文均教授课题组结合宏基因组学测序技术和生物信息学手段从云南热泉样品中重构出10个基因组,系统发育分析结果表明,它们属于TACK古菌根部初古菌的一个新类群,因初古菌独特的系统发育地位及对TACK古菌和广古菌类群的物种形成和功能分化具有至关重要的作用,我们将其命名为盘古古菌目(Panguiarchaelaes,取盘古开天辟地,克服困难,创造美丽新世界之意,旨在表达该古菌对分化出多才多艺TACK古菌的突出贡献)(图1)。对盘古古菌的代谢潜能进行深入剖析,发现其缺失细胞膜、氨基酸、维生素和嘌呤合成等基础代谢通路,推测盘古古菌与DPANN超门古菌一样,具有共生生长模式,故将其命名为Panguiarchaeum symbiosum(图2),进化学分析表明盘古古菌的代谢缺陷为后天进化,而非先天继承而得。为了维持生长,盘古古菌通过发酵蛋白质(即蛋白质降解)来获取碳源、氮源和能量;在富含硫元素的高温热泉生境,盘古古菌亦拥有单质硫或多硫化物还原能力,为细胞生长提供额外能源。种群宏基因组学和宏转录组学分析表明,盘古古菌基因组中与氨基酸或多肽转运、细胞吸附相关蛋白的编码基因检测到了强烈的正选择信号,同时在宏转录组中显著高表达,这进一步证实了盘古古菌能降解胞外蛋白质的共生生活方式。结合近期水平基因转移检测和共现网络分析,推测盘古古菌潜在宿主为曙古菌(Aigarchaeota),因其具有相对完整的辅酶合成通路和多型病毒抵御机制,盘古古菌与宿主或形成互利共生关系。

图1. 盘古古菌的系统发育分析

图2. 盘古古菌的代谢通路图
该研究首次发现了DPANN超级门以外的共生古菌,并对其代谢潜能、进化历史以及共生生活方式进行了详细的研究。研究成果以“Panguiarchaeum symbiosum, a potential hyperthermophilic symbiont in the TACK superphylum”为题发表于国际著名学术期刊Cell Reports。best365中国官方网站为该成果的第一完成单位。该研究工作得到了国家科技部科技基础资源调查专项、国家自然科学基金、广东省自然科学基金的支持。
论文链接:https://www.cell.com/cell-reports/fulltext/S2211-1247(23)00169-9