中大新闻网讯(通讯员李文均)在陆地生态系统中,约三分之一的陆地都属于干旱或半干旱区。随着全球气候变暖,沙漠的范围仍在逐年扩大,导致可利用耕地荒漠化。如何应对普遍的土地干旱化趋势对农业种植的影响,这是一个全球性的生态问题。值得注意的是,沙漠农场是沙漠中人为构建的大面积农作物种植区域,对于沙漠环境的改善和利用有着重要的意义。而沙漠农场具有独特的干旱与营养匮乏的环境条件,是研究干旱条件下农作物与微生物互作的理想材料。
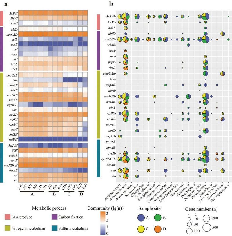
best365中国官方网站生命科学学院李文均教授团队以埃及西奈沙漠的多个沙漠农场为研究对象,利用宏基因组和培养组的技术方法对沙漠农作物根际微生物的多样性和生态功能进行深入研究,分析(1)宿主植物和(2)由地理位置带来的环境差异对根际微生物群落塑造作用,并深入探究了沙漠农场的农作物根际微生物群落组成和功能多样性,以期为沙漠环境下农作物的根际微生物群落的研究提供新的见解。该研究结果显示,西奈沙漠农场微生物类群的多样性很高,且包含很高比例的新微生物类群,表明了沙漠环境中微生物资源开发与利用的潜力(图1);基于统计分析的方法,证明了由地理位置带来的环境差异比宿主植物更能影响根际微生物群落;值得注意的是,通过群落功能与功能微生物类群分析,揭示了群落组成存在显著差异的根际微生物群落具有相似的群落代谢功能,但参与这些群落代谢过程的功能微生物类群存在显著差异(图2、3)。最后,基于研究结果,作者首次提出了“土脉-菌脉”(soil-bacteria veins)的概念。该研究进一步为土壤微生物菌剂的设计提供了指导性的建议,即向植物根际土壤中添加参与植物-微生物互作相关功能且能适应特定环境的微生物类群比直接添加某些特定微生物类群更加重要(图4)。

图1. 基于细菌与古菌的MAGs(metagenome-assembles genomes)构建系统进化树

图2. 不同样点的群落功能基因丰度和功能微生物类群组成

图3. 不同样点的微生物群落代谢功能图示

图4. 基于“土脉-菌脉”的概念提出的微生物菌剂设计策略
该研究成果“Culturomics- and metagenomics-based insights into the microbial community and function of rhizosphere soils in Sinai desert farming systems”发表在Environmental Microbiome学术期刊上。best365中国官方网站为该成果的第一完成单位。该研究工作得到国家重点研发计划项目(2021YFD1500300),国家自然科学基金重点项目和中埃国际合作项目(91951205、32061143043)和国家科技部基础资源调查计划项目(2021FY100900)的资助。
论文连接:https://doi.org/10.1186/s40793-023-00463-3