中大新闻网讯(通讯员刘海英)端粒是线性染色体末端的一个保护性结构。由于DNA复制的末端隐缩,端粒长度随着细胞分裂而缩短,是控制细胞分裂的生物钟。而癌细胞却具有延伸端粒的能力,可以无限增殖。大约85%的癌细胞通过端粒酶延伸端粒,另外15%的癌细胞采用端粒延伸替代机制,称为ALT。ALT细胞主要通过同源重组的方式延伸端粒。通常,ALT肿瘤的恶性程度高于端粒酶阳性肿瘤,具有更强的转移能力,治疗更具挑战性。
端粒可以转录得到一类非编码RNA称为TERRA。TERRA从亚端粒区域开始向端粒区域转录,因此TERRA包含亚端粒序列和端粒序列两个部分。TERRA可以插入到端粒DNA双链中,形成R-loop结构,促进端粒同源重组过程中的链入侵。大量的TERRA存在会在端粒区域形成大量R-loop结构,不利于端粒的复制;而TERRA数量过少,则不利于端粒DNA损伤的同源重组修复和ALT细胞的端粒延伸。因此TERRA的含量是一把双刃剑,需要受到精确的调控。我院刘海英副教授团队长期研究TERRA的表达调控及其对疾病的影响。
继发现TERRA的转录受TCOF1调控后(Xin Nie, et al. Cell Death Differ, 2021),近期best365中国官方网站生命科学学院刘海英副教授团队揭示了TERRA的稳定性调控机制。m6A修饰是广泛存在的RNA修饰,调控RNA的剪接加工、翻译、转运、降解等过程。作者发现TERRA的亚端粒序列而非端粒序列中存在m6A修饰,该修饰由甲基转移酶METTL3完成,然后被m6A reader蛋白YTHDC1识别并结合。进一步的研究发现m6A修饰调控了TERRA的稳定性,当METTL3或YTHDC1敲低时,TERRA降解速度加快,细胞内TERRA含量下降。

图1 TERRA的亚端粒序列具有m6A修饰(A),敲低METTL3 TERRA加速TERRA降解(B)
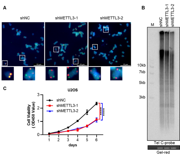
由于ALT细胞的端粒同源重组依赖于TERRA,METTL3的敲低使得TERRA及端粒R-loop减少,同源重组效率下降,进而使得端粒缩短,最终显著抑制ALT肿瘤细胞的增殖,而对端粒酶阳性肿瘤细胞无抑制效果。这些结果表明TERRA的稳定性受m6A修饰调控,通过抑制METTL3降低TERRA水平引起端粒不稳定是潜在的ALT肿瘤治疗新途径。

图2 METTL3敲低抑制端粒同源重组(A),引起端粒缩短(B),抑制ALT肿瘤细胞生长(C)
该研究结果近日发表在Nucleic Acids Research杂志。best365中国官方网站生命科学学院博士毕业生陈丽萍和张灿峰为共同第一作者,刘海英副教授为通讯作者。相关工作得到了国家自然科学基金支持。