中大新闻网讯(通讯员罗文静)视神经脊髓炎谱系疾病(NMOSD)是一种由免疫介导的中枢神经系统(CNS)脱髓鞘疾病。迄今为止,仍然缺乏有效的治疗手段促进NMOSD受损神经再生修复,延缓疾病进展。髓鞘再生有助于恢复轴突神经冲动传导,改善疾病预后,可作为NMOSD受损神经再生修复的潜在治疗策略。
近日,best365中国官方网站附属第三医院脑病中心邱伟、汤常永团队在国际神经科学经典期刊GLIA(中科院医学大类1区,TOP期刊,IF 8.07)发表了题为“Remyelination in neuromyelitis optica spectrum disorder is promoted by edaravone through mTORC1 signaling activation”的研究论文。研究借助多种NMOSD实验动物模型,从细胞、动物及人体脑组织标本等层面,探寻并验证了可促进髓鞘再生的治疗策略。
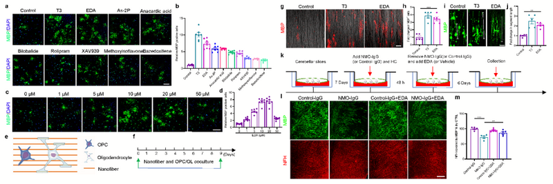
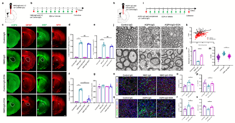
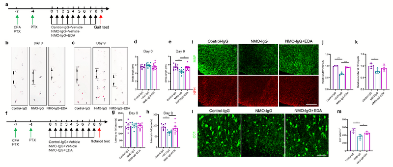
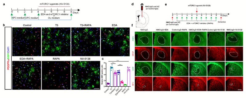
研究发现,在体外条件下,传统氧自由基清除剂依达拉奉(EDA)可促进少突胶质前体细胞(OPC)向成熟少突胶质细胞(OL)分化及受损髓鞘再生(图1)。随后在在体条件下,分别通过来源于NMOSD患者的纯化NMO-IgG及对小鼠AQP4胞外域(E5415B)特异的单克隆AQP4-IgG构建小鼠脑实质局部注射模型,验证EDA的髓鞘再生作用(图2)。在此基础上,通过预破坏小鼠BBB后连续腹腔注射NMO-IgG构建NMOSD全身模型,进一步发现EDA可通过减少脊髓髓鞘损伤改善NMOSD小鼠运动功能障碍(图3)。NMOSD患者活检脑组织中哺乳动物雷帕霉素靶蛋白复合物1(mTORC1)活性下降(图4)。使用mTORC1抑制剂雷帕霉素(RAPA)及激动剂NV-5138调控信号通路活性,发现EDA可能通过激活mTORC1促进损伤髓鞘的再生修复(图5)。
综上,课题组较系统地研究了EDA对NMOSD髓鞘再生的作用及分子机制,为NMOSD的神经再生治疗提供了新的思路,也为下一步开展EDA药物临床试验奠定了理论基础。

图1:EDA促进OPC向成熟OL分化(a-d);EDA促进OPC-纳米纤维共培养体系髓鞘形成(e-j);EDA促进NMOSD器官型脑片髓鞘再生(k-m)

图2 :EDA促进NMOSD脑实质局部注射模型小鼠髓鞘再生(a-g);电镜示EDA使有髓轴突数量增多,新生髓鞘厚度增加(h-m);EDA促进NMOSD局部模型小鼠病变中OPC向成熟OL分化(n-s)

图3:步态分析及疲劳转棒试验提示EDA改善NMOSD全身模型小鼠运动功能障碍(a-h);EDA减少NMOSD全身模型小鼠脊髓髓鞘损伤及OL丢失(i-m)

图4:与对照者相比,NMOSD患者活检脑组织中mTORC1活性下降

图5 :EDA激活mTORC1信号通路促进OPC向成熟OL分化(a-c);抑制mTORC1通路逆转EDA促髓鞘再生作用(d-f)

图6:EDA通过激活mTORC1信号通路促进NMOSD髓鞘再生的机制示意图
该论文通讯作者为邱伟教授与汤常永副研究员。第一作者为博士研究生罗文静和博士研究生徐辉明。美国Mayo clinic伍龙军教授,清华大学崔亚雄博士后等为论文共同作者,日本庆应义塾大学Yoichiro Abe教授等对研究给予了支持。
best365中国官方网站附属第三医院脑病中心神经免疫亚专科经过数十年的发展,已成为国内有影响力的亚专科。神经免疫团队近年来在NMOSD等多个研究方向上屡获进展,该研究成果将进一步推动NMOSD等神经免疫疾病临床与基础研究。