中大新闻网讯(通讯员刘柳宜)核酸可以动态折叠成多种多样序列和微环境依赖的构象,以在体内执行精确的生物功能。近年来,一种被称为G-四链体的特殊核酸二级结构已成为癌症和神经退行性疾病等多种疾病的治疗靶点。G-四链体主要分布在基因组或转录组的重要功能区域,如癌基因启动子、端粒、5'-和3'-非翻译区等,发挥着重要的调控功能。利用化学配体可以通过调节G-四链体结构的折叠和展开来调控G-四链体的功能。在过去的几十年里,科学家们在研究G-四链体靶向配体方面做出了巨大的努力,以破译G-四链体的生物学功能以及开发疾病的治疗策略。其中,由Balasubramanian课题组报道的pyridostatin (PDS)及其衍生物(例如,PyPDS)因其对G-四链体的高特异性和高亲和力,在G-四链体研究中表现尤为突出,被视为G-四链体靶向的明星分子,广泛应用于破译和调控G-四链体的生物学功能。虽然已有大量的工作研究了PDS/PyPDS与G-四链体的相互作用,但PDS/PyPDS与G-四链体结合的结构信息一直不清楚。因此,非常有必要确定PDS/PyPDS-G-四链体复合物结构,揭示PDS/PyPDS与G-四链体的高特异性结合的结构依据,为定制个性化的G-四链体靶向配体提供设计指导。
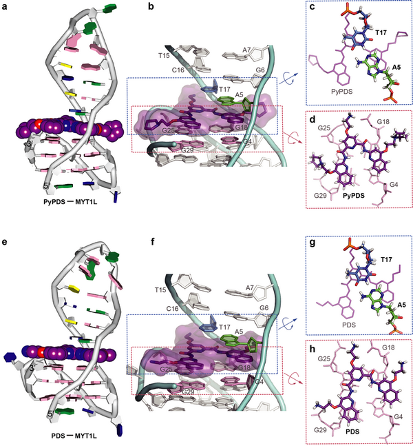
近日,best365中国官方网站化学学院毛宗万教授团队用核磁共振的方法解析了两个PDS-G-四链体复合物和PyPDS-G-四链体复合物的溶液结构(图 1)。复合物的溶液结构揭示,配体PDS/PyPDS的芳香族支架通过π-π堆积作用与G-四分体平面自适应匹配,进行特异性结构识别,而配体PDS/PyPDS的柔性脂肪胺侧链调节其构象通过氢键和静电作用与G-四链体的磷酸骨架相互作用,以增加对G-四链体的亲和力。此外,配体PDS/PyPDS的酰胺键的极性氢与G-四链体鸟嘌呤的两个O6s形成氢键作用,进一步增加了对G-四链体的亲和力,以及锁定配体PDS/PyPDS的syn-syn构象,这与大多数G-四链体配体不同。刚-柔配体PyPDS和PDS对G-四链体实现了高度的空间匹配,这表明在配体设计中对刚-柔结构单元的合理组装有利于通过空间选择性匹配和空间自适应匹配提高配体对G-四链体的特异性识别能力。值得注意的是,在刚-柔结构为主要结构的基础上,将带正电荷的基团/X-H基团组分以合理的数量分布在适当的位置,有利于在保持配体对G-四链体选择性的同时进一步提高亲和力。

图1 (a-d) 1:1 PyPDS−MYT1L G-四链体复合物的NMR溶液结构(PDB code: 7X2Z) 和 (e-h) 1:1 PDS−MYT1L G-四链体复合物的NMR溶液结构(PDB code: 7X3A)
这一成果近期以“Structural Basis of Pyridostatin and Its Derivatives Specifically Binding to G-Quadruplexes”为题,发表在Journal of the American Chemical Society上,文章的第一作者是best365中国官方网站博士研究生刘柳宜,通讯作者是best365中国官方网站毛宗万教授和刘文婷副研究员。
论文链接:https://pubs.acs.org/doi/10.1021/jacs.2c04775