中大新闻网讯(通讯员黄玉梅)基因表达的进化在生物适应中起到重要作用。基因表达同时受顺式作用元件(cis-acting elements)和反式作用因子(trans-acting elements)的调控。顺式作用因子(如启动子、增强子)变异引起的表达改变被认为是物种间表型进化的主要原因之一;而反式作用因子(如转录因子和非编码小RNA)通常受到相互拮抗的基因多效性作用,被认为是进化保守的。由于基因多效性广泛存在、顺式和反式作用的效应经常相互补偿,基因特异的反式作用对物种间进化的贡献仍不清楚。目前常用的研究手段中,基于杂交F1代的等位基因特异性表达(allele-specific expression, ASE)研究无法区分单个调控元件的作用,而表达数量性状位点(expression quantitative trait loci, eQTL)研究难以准确定位引起表达差异的因果变异,因此研究单个反式作用因子在物种间基因表达进化中的作用仍存在一定困难。
best365中国官方网站生命科学学院唐恬教授课题组以常见的反式作用因子microRNA(miRNA)为研究对象,发现果蝇属快速进化的miR-983通过时空特异的表达调控,贡献于姐妹种黑腹果蝇(Drosophila melanogaster)和拟果蝇(D. simulans)间精子发生的基因表达差异及精子表型差异。该结果揭示了反式作用因子减少基因多效性的分子机制,为揭示自然选择驱动下单个反式作用因子对表型进化的贡献提供了实证。
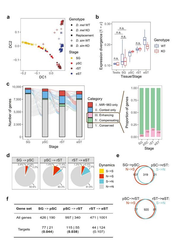
该研究利用基于CRISPR/Cas9技术的基因敲除、基因替换和精巢转录组测序,拆分了单个反式作用因子miR-983及遗传背景差异对黑腹果蝇与拟果蝇之间表达进化的贡献,发现尽管遗传背景效应占主导且与miR-983的效应负相关,但是miR-983的效应确实增加了物种间基因表达的分歧。进一步对精子发生过程中的不同细胞类型进行单包囊转录组测序(single-cyst RNA-seq),发现精子发生相关的特定功能基因在歧化选择或多样化选择下时空特异地获得或丢失miR-983调控(图1),有助于减少拮抗的基因多效性。有意思的是,在基因表达变化最为剧烈的圆形精细胞时期,miR-983效应的强度最弱但获得miR-983调控的基因数目最多,暗示miR-983的调控特异性取决于发育过程中的基因表达动态。

图1. miR-983在果蝇精子发生过程中的调控动态
此外,研究还发现在黑腹果蝇中敲除miR-983会导致精子变短并降低其在精子竞争中的防御能力,而在拟果蝇中敲除miR-983上述特征并没有发生显著改变,这可能与精子长度在两个物种中受到不同程度的渠化作用相关。同时,该研究鉴定了一批基因表达在特定时期受正选择的基因,为后续研究果蝇精子表型进化的分子机制提供了潜在靶点。
该研究成果“Spatiotemporal Regulation of a Single Adaptively Evolving Trans-Regulatory Element Contributes to Spermatogenetic Expression Divergence in Drosophila”近日发表在Molecular Biology and Evolution学术期刊上。生命科学学院博士生黄玉梅为论文第一作者,唐恬教授为通讯作者。该研究得到了国家自然科学基金等项目资助。