中大新闻网讯(通讯员简文杨,唐小雨)近日,best365中国官方网站附属第六医院结直肠外科、胃肠研究所汪建平、骆衍新、禹汇川团队领导完成了一项国际多中心研究。通过研究表观基因组中鲜为人知的“暗物质”——CpG匮乏区的甲基化,开发了一项能准确识别早期结直肠癌复发风险的新型分子标志物组合MePEC。论文发表于肿瘤学国际权威期刊——Journal of the National Cancer Institute(美国国家癌症研究所杂志, IF=11.8),期刊配以同期社论文章。

图1 肿瘤表观基因组中的“暗物质”
论文题目为“DNA Methylation Profile in CpG-depleted Regions Uncovers a High-risk Subtype of Early-stage Colorectal Cancer”(基于CpG匮乏区甲基化图谱的早期结肠直肠癌复发风险分型)。附属第六医院汪建平教授、美国Fred Hutchinson癌症研究中心的William M. Grady教授以及附属第六医院骆衍新主任医师为论文的通讯作者和共同高级作者,附属第六医院禹汇川副研究员为论文的第一作者。
结直肠癌是世界上最常见的恶性肿瘤之一。其中约40%的患者表现为早期结直肠癌(I期或II期),这部分患者大多可通过根治性手术获得临床治愈,但仍有20-25%的患者因肿瘤复发而死亡,识别这部分患者并给予手术后的辅助化疗至关重要。目前,这部分患者的识别主要依赖于临床-病理风险因素,包括肠道梗阻、肿瘤穿孔、淋巴结清扫数量、肿瘤分化、脉管癌栓、神经束浸润、微卫星稳定状态等。
MePEC分型可以精确地评估早期结直肠癌的复发风险,风险比接近3,即MePEC分型高的肠癌患者复发风险升高3倍。研究发现,MePEC-H患者具有更高的复发风险,这一研究成果将改善目前的临床-病理风险分层系统,并为早期结直肠癌的治疗决策提供帮助。

图2 MePEC评估早期结直肠癌的复发和死亡风险
美国纪念斯隆凯特琳癌症中心的Paul Romesser教授为论文撰写了同期社论:这项研究开发的MePEC分型,可以在临床实践中以具有成本效益的方式广泛应用;MePEC可对早期结直肠癌的复发风险进行分类,目前已经在不同人群组成的国际多中心队列中进行了验证,值得称颂。研究的另一项贡献是,开发并应用了新型甲基化检测方法,克服了以前甲基化研究的技术局限性,大大促进了未来肿瘤甲基化标志物的研究。
研究团队在国家973计划项目和附属第六医院人才项目的资助下,坚持面向人民生命健康、面向世界科技前沿,不断向结直肠癌精准诊疗和表观基因组“无人区”进军。从捕获表观基因组中“暗物质”的肿瘤标志物价值开始,到自主研发QASM技术解决检测难题,再到国内外多个著名医疗中心的应用和验证,总共历时7年。

图3 MePEC研发时间线
值得一提的是,这项新型标志物的检测采用的是团队自主研发的第三代甲基化特异性PCR技术——QASM(Clinical Chemistry 2019, IF=12.1),可以在单碱基分辨率下实现CpG位点的甲基化检测,解决了基因组CpG匮乏区甲基化PCR定量的难题,入选检验医学国际顶级期刊Clinical Chemistry年度最高阅读量论文(2019年)和全国高价值专利项目(2021年)。

图4 高分辨率检测基因组甲基化水平的新技术研发
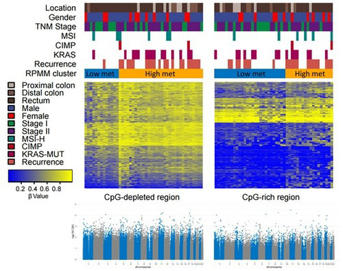
研究团队分别构建了肿瘤和复发特异的DNA甲基化图谱,发现在肿瘤筛查和诊断中表现优异的甲基化特征与在肿瘤复发预测中表现优异的甲基化特征存在巨大差异,CpG匮乏区域的甲基化特征比CpG富集区域能更有效地预测复发,这些发现改变了既往对于肿瘤标志物的认知。

图5 与结直肠癌复发相关的CpG匮乏区域的DNA甲基化谱
基于这些发现,团队采用机器学习的方法构建了MePEC分型,然后使用QASM技术实现快速、灵活和经济的检测,最后由中国(best365中国官方网站附属第六医院、best365中国官方网站附属第一医院、best365中国官方网站肿瘤防治中心、南方医院、中国人民解放军海军军医大学等)、美国(华盛顿大学和梅奥医学中心等)、加拿大(多伦多大学等)和澳大利亚(墨尔本大学)等多国学者合力完成应用和验证,在早期结直肠癌患者中实现高复发风险的准确预测。

图6 MePEC分型的开发与应用
MePEC分型可用于区分不同复发风险的早期结直肠癌患者,识别出可受益于辅助治疗和密切随访的患者,为早期结直肠癌患者的诊疗决策提供有价值的信息,同时还在目前结直肠癌分子分型的基础上进行了更加精准的细分。